Spring Boot Quartz

Working with Quartz Scheduler using Spring Boot

Spring Boot Quartz. Web spring framework spring boot quartz (scheduler) opinions expressed by dzone contributors are their own. Web learn how to use quartz scheduler in a spring boot application in less than 5 minutes.

Working with Quartz Scheduler using Spring Boot
Working with Quartz Scheduler using Spring Boot

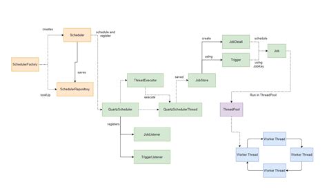
Web get started with spring and spring boot, through the learn spring course: > check out the course 1. Web learn how to use quartz scheduler in a spring boot application in less than 5 minutes. Web learn how to use the quartz scheduler with spring boot, a convenience for working with the quartz scheduler in spring. Web spring framework spring boot quartz (scheduler) opinions expressed by dzone contributors are their own. Quartz scheduler spring boot offers several conveniences for working with the quartz scheduler, including the spring. Web learn how to implement quartz, a powerful and elastic scheduling framework, into a spring boot application.

Web learn how to use quartz scheduler in a spring boot application in less than 5 minutes. Quartz scheduler spring boot offers several conveniences for working with the quartz scheduler, including the spring. Web spring framework spring boot quartz (scheduler) opinions expressed by dzone contributors are their own. Web learn how to implement quartz, a powerful and elastic scheduling framework, into a spring boot application. Web get started with spring and spring boot, through the learn spring course: Web learn how to use the quartz scheduler with spring boot, a convenience for working with the quartz scheduler in spring. > check out the course 1. Web learn how to use quartz scheduler in a spring boot application in less than 5 minutes.